走进沃尔沃汽车——新技术展示交流会成功举办
8月25日,由沃尔沃汽车集团与盖世汽车联合主办的走进主机厂新技术展示交流会顺利召开。本次活动主题是新能源、智能网联和动力系统专场,上汽变速器、汉高、宁德时代、联创、道康宁、东芝、宇硕、森萨塔、孔瑞格、株洲中车时代等二十多家企业带来了自己的创新技术,并与沃尔沃的采购及研发工程师进行了充分的交流和沟通,来自沃尔沃集团的工程研发人员,采购人员上百人参与本次的技术交流和技术专题讲座环节。

左起:沃尔沃中国研发总裁沈峰、中国汽车人才研究会、中国汽车工程学会理事长付于武、盖世汽车CEO周晓莺
上午9点,盖世汽车CEO 周晓莺女士陪同沃尔沃汽车中国研发公司总裁沈峰先生,中国汽车人才研究会、中国汽车工程学会理事长付于武先生来到本次参展企业的展台进行参观和技术交流,沈总和付理事长深入细致地和每家参展企业进行深入交流和沟通,付于武理事长非常关注中国零部件企业竞争力的提升和发展。
上午9点30分,在正式专题讲座活动开始前,沃尔沃汽车中国研发公司总裁沈峰先生、中国汽车人才研究会、中国汽车工程学会理事长付于武先生,以及盖世汽车CEO周晓莺女士进行活动致辞。

沃尔沃汽车中国研发公司总裁沈峰
沃尔沃汽车中国研发公司总裁沈峰先生在致辞中首先指出,6年前吉利并购沃尔沃以后,今天是第一次有这么多供应商到沃尔沃进行技术展出。非常感谢盖世汽车组织本次“走进沃尔沃”的活动,能让沃尔沃的同事接触到当今世界最前沿的技术,也非常感谢付理事长从行业角度给予活动的支持。沈峰说:“目前汽车行业面临最大的挑战在安全、排放、互联和自动驾驶;沃尔沃在这几个方面投入了很大的人力物力,在技术上也走在了世界前列。从安全角度上讲,沃尔沃是世界上最领先的,沃尔沃在这方面走了很多年,现在ADAS(先进驾驶员辅助系统)在中国的技术应用越来越多。沃尔沃在ADAS方面是走在前面的。今天可以看到很多物联网公司在这里,车辆互联往下走一步就是AD,或者自动驾驶。明年沃尔沃可能将是全球第一家将自动驾驶进行社会开放路试的厂商,沃尔沃将会交付100辆自动驾驶车,在SAE对自动驾驶所定义阶段的Level 4层面上,面向社会招募100名志愿者进行自动驾驶路试。这没有一定的技术积累是不敢做的。这一项目将首先在瑞典哥德堡进行。今年4月,沃尔沃在北京和工信部、交通部于钓鱼台国宾馆共同举办了一个活动,宣布了这一路演项目Drive-Me未来也将在中国进行。大家可以看到自动驾驶将会慢慢走进我们的生活。在新能源方面,在行业内,我们能看到去年是新能源汽车突飞猛进的一年。我们也很高兴看到在中国,无论是电芯、电机还是BMS,有很多供应商在慢慢崛起,今天有非常好的机会能看到大家取得的成就。感谢大家能来到沃尔沃,与沃尔沃的专家进行非常亲密的接触和很好的沟通。”

中国汽车人才研究会、中国汽车工程学会理事长付于武先生
中国汽车人才研究会、中国汽车工程学会理事长付于武先生在致辞中指出:中国配套零部件制造企业的成长,对中国汽车产业发展非常重要,没有零部件企业的发展或者零部件企业的发展面临问题,主机厂的发展也会有问题。付理事长认为目前中国汽车产业的发展现在已经越发成熟,过去大家只是重视主机厂,后来发现我们面临核心的问题,实际上还是零部件的问题。这次工信部为了落实《中国制造2025》,有一个新的关于节能环保的重大专项,在十大节能环保提升的重点领域,新能源汽车排在第六位,说明国家重视我们整个汽车产业的产业升级。在这个专项中,节能技术的升级、新能源汽车的发展和智能化是重中之重,也是我们今天活动主题所深入涉及的内容。付理事长表示非常享受这次活动,认为参加这次活动也是一个主机厂与供应商之间相互学习和扶持的过程。主机厂和零部件厂商的面对面的交流非常重要,零部件与整车产业的协同发展对提升中国整车制造业的水平有重要作用。在付理事长的讲话中,特别提到了山东盛瑞在8AT变速器研发上通过产学研合作,在中国动力总成技术上取得的突破,让人看到中国汽车的技术突破是完全有希望的。希望中国零部件企业要有这个自信,在这个转型升级的过程中,在新能源、节能技术和智能化的大变革时期,抓住机遇,为中国汽车产业的发展做出贡献。

盖世汽车CEO周晓莺女士
盖世汽车CEO周晓莺女士在致辞中,感谢了沃尔沃、付于武理事长对于盖世“走进主机厂”活动的支持。周晓莺女士表示,以往大家的关注点都在整车身上,但是中国要从汽车大国走向汽车强国,一定跟供应链、零部件企业的发展壮大是息息相关的。付理事长的到来对我们的活动是一个极大的鼓舞。也感谢沃尔沃能如此开放,能够鼓励和吸收很多新的供应商到沃尔沃来做技术展示。希望今天参展的供应商伙伴能够更好地把自己的产品和前瞻技术展示出来进行交流,现在汽车产业变得越来越好玩,越来越多跨行业的公司开始进入和整合。汽车产业的包容性变得更强,不管是大企业还是新兴企业,都能够享受整个行业成长的红利。作为一个汽车行业的从业者,我感到非常幸运,产业最怕的是没有变化,最好的是有很大的变化,这样大家的聪明才智、技术实力都能充分地展示出来,能够在这个行业证明自己的价值。所以作为一个服务商,盖世希望做好这一平台的构建,让上下游企业能够得到充分的沟通。也预祝本次“走进沃尔沃”活动取得圆满成功。


之后主持人宣布技术讲座正式开始,此次讲座活动共分新能源、智能网联和动力系统三个主题,涉及到高能量密度快充电芯、有机硅材料在电动车热管理中的应用、汽车智能系统、ADAS应用及解决方案、工艺孔密封和流体控制新兴技术、发动机与后处理系统国六相关传感器等专业技术演讲和介绍。
与此同时,会议外场的技术展示也热烈地展开。来自沃尔沃汽车的数百名员工在展台前与供应商技术人员进行深入的沟通与交流,对展品进行了详细的了解,实地操作的演示。沃尔沃汽车和零部件双方通过此次活动,互相加深了了解,也为以后的技术合作打下了坚实的基础。
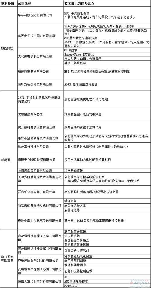
本次参展企业名单:
技术展区沃尔沃工程师和参展企业进行深入沟通交流:




部分演讲嘉宾现场照片:










盖世汽车“走进主机厂”系列新技术展示交流会先后走进过上汽、长安、长安福特、众泰、奇瑞、吉利等,接下来还将走进一汽、上汽、宇通等,期待通过盖世搭建的平台,更多好的汽车技术能被应用到中国市场中,在使整车和零部件企业协同发展的同时,也让中国的汽车消费者受益。
9月22日盖世汽车“走进主机厂”系列活动将走进一汽轿车,报名参与盖世汽车走进主机厂活动请扫下方二维码:

(文章来源:盖世汽车)
欢欢@盖世汽车供应链
悠悠@盖世汽车
豆豆@盖世汽车







