台风吹垮后视镜,能让哪头猪飞起来?
自从雷军发明了“台风来了,猪都会飞”的“飞猪理论”后,被投资界奉为至理名言,赢得无数追捧,各路企业和资本纷纷效仿,都想找到下一个风口。
要说目前中国汽车市场最火热的风口,一个是新能源,另一个就是ADAS(智能驾驶)技术。近年来,随着ADAS技术的发展和逐步普及,各国政府也开始在立法上跟进,以适应技术的发展。6月17日,日本通过一项新法规,允许无后视镜汽车上路。该法规使供应商争相开发此技术,包括日本市光工业株式会社和德国博世集团。日本做出此举是为改善无后视镜汽车视频技术。此外,侧镜也将被取代。摄像头能在黑暗中更好工作,并且没有盲点区,因此将提高汽车安全性。市光预计到2023年前,日本29%的汽车将使用摄像头代替后视镜,且12%的汽车将不再有侧镜。美国很可能在2018年通过类似法规,随后中国也将推广。
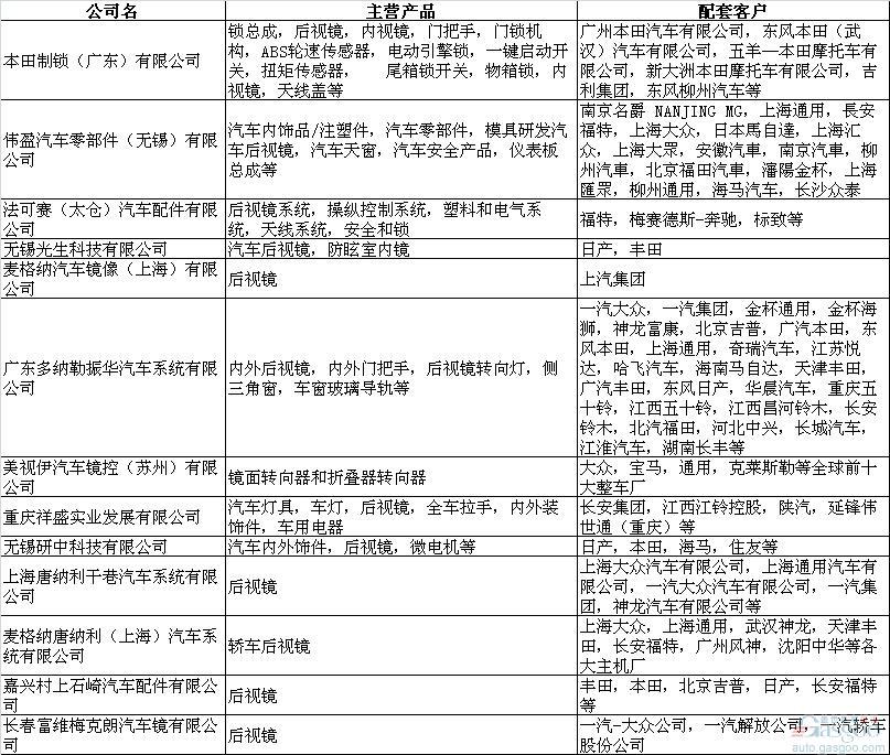
允许无后视镜汽车上路,最先倒霉的毫无疑问是给整车厂提供后视镜的前装配套供应商。盖世汽车通过梳理,筛选了目前国内主流的后视镜配套供应商(排名不分先后):
笔者认为,随着ADAS技术的发展和普及,中国政府未来跟进出台允许无后视镜汽车上路的法律法规,这阵台风刮过来,上述这些企业将首当其冲地受到冲击,要及早考虑转型。
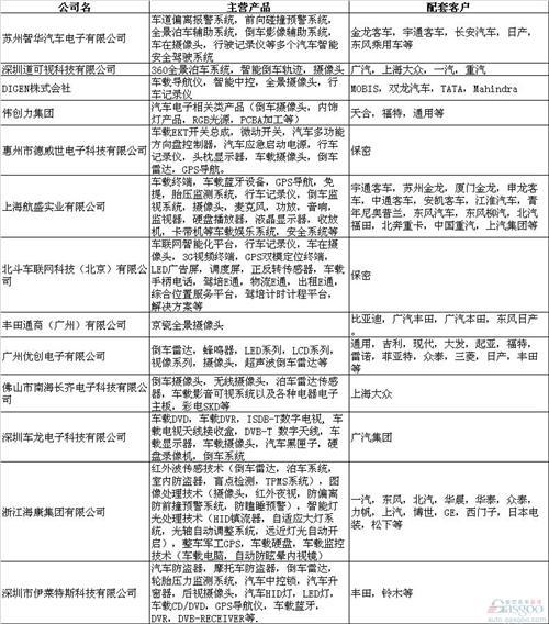
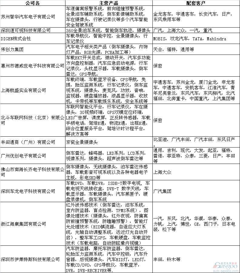
既然“台风来了,猪都会飞”——台风来了,除了吹垮后视镜的配套供应商之外,又能让谁成为风口上飞起来的猪呢?笔者认为是摄像头和车载雷达的系统集成供应商。传感器技术(摄像头、雷达)、芯片与算法恰恰是ADAS关键技术。那么国内主要的摄像头和雷达供应商都有哪些呢?如图所示(排名不分先后):
随着未来ADAS智能驾驶技术的发展和普及,相关产业链的配套供应商必须积极跟进这一趋势,提升自己的系统集成能力,才能在市场中占得一席之地。
(文章来源:盖世汽车)
欢欢@盖世汽车供应链
悠悠@盖世汽车
豆豆@盖世汽车










